According to the statistics from the Labour Department, fall of person from height is one of the major accident types which results in serious body injury or even fatality. Employers and employees engaged in working at height shall, so far as reasonably practicable, identify, rectify and safeguard any person working at a height in the workplace against all hazardous conditions as stipulated in the relevant safety laws. All those involved shall increase the awareness and concerns for the risk of working at height by implementing adequate safety precautions. To ensure the safe working at height, other than the fall prevention equipment used in the industries for working at two meters or higher, OSHC has launched the “Three safety bubbies” for working at height below two meters – mobile working platform, step platform and hop-up platform – to encourage employers to provide employees with all-round fall prevention equipment for the promotion of good work practices.
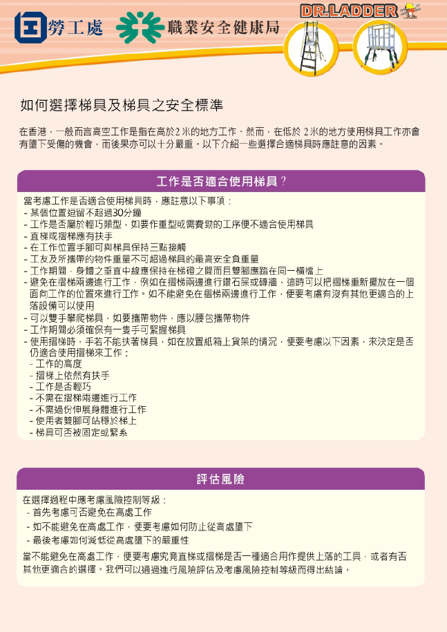
現今各行各業甚至是日常生活中均時常需要高處離地工作,例如在高處安裝及維修、高位取物或清潔等。但很多工作人員以為離地不足兩米便不用注重防墮安全,因此往往做成傷亡事故。
根據勞工處在2012年至2017年間的統計顯示,人體從高處墮下的職業傷亡意外個案每年平均有1314宗。最多傷亡意外個案為建造業,其次是進出口貿易業、批發業及零售業,之後到運輸、貨倉及運輸輔助服務業,涵蓋多個行業。
高處墮下的致命工業意外當中,不少工人是在離地兩至三米以下的工作地點墮下。其主要原因包括沒有或不正確地使用工作台,當中也涉及一些狹窄的工作環境,未必能夠使用流動工作台進行高處工作。
為加強工人於高處作業時的安全工作意識及業界工作安全,職業安全健康局(簡稱職安局)近年大力推廣針對2米以下離地工作的『高處工作安全三寶』,包括流動工作台、輕便工作台 (梯台和功夫櫈)的安全使用。給與各行各業的僱主及僱員有機會去了解離地工作時應注重及執行的防墮措施,防止意外發生。
CONTACT US 聯繫我們 FOR SAFETY PRODUCTS ! 以獲得安全產品
過往已截止申請的職業安全健康局資助計劃
自2015年開始,本公司已加入職安件產品及服務供應商,以及參與勞工處和職業安全健康局合辦的中小型企業資助計劃:
2015-2016 年度『中小型企業輕便工作台資助計劃』: (已截止)
– 符合ANSI安全標準的Dr.Ladder梯台
– 符合EN131 安全標準的Dr.Ladder功夫櫈
2016-2017年度『中小型企業輕便工作台資助計劃』: (已截止)
– 符合ANSI安全標準的Dr.Ladder梯台
– 符合EN131 安全標準的Dr.Ladder功夫櫈
2017-2018 年度『中小型企業改良版輕便工作台資助計劃』: (已截止)
– 符合EN131-7安全標準的Dr.Ladder梯台
– 符合EN131-7安全標準的Dr.Ladder功夫櫈
2017-2018年度『物業管理公司—推廣輕便工作台』合作先導計劃: (已截止)
– 符合EN131-7安全標準的Dr.Ladder梯台
– 符合EN131-7安全標準的Dr.Ladder功夫櫈
2018-2019年度『中小型企業改良版輕便工作台資助計劃』: (已截止)
– 符合EN131-7安全標準的Dr.Ladder梯台
– 符合EN131-7安全標準的Dr.Ladder功夫櫈
2019-2020年度『中小型企業改良版輕便工作台資助計劃』: (現在接受申請)
– 符合EN131-7安全標準的Dr.Ladder梯台
– 符合EN131-7安全標準的Dr.Ladder功夫櫈
為提升高處工作的安全水平,本公司所提供合符職安健安全標準的輕便工作台,除了已經在梯身貼上安全規格標籤外,全以一梯一證書方式發售,給香港各界的中小型企業申請及購買使用。










